跳至主內容區
花蓮縣立南平中學全球資訊網
:::
關於南平
學校簡介
學校願景
學校環境
班級概況
地理位置
團隊組織
校長室
教導處
輔導處
總務處
人事室
會計室
閱讀悅讀
歷年成果
114年閱讀推動方案(閱讀磐石)_閱讀指「南」針 找回心方向
環境教育
自製環保腳踏車發電機_教案
南平中學_生態宣言
禁止一次性餐具
綠色學校夥伴網絡
場所安全衛生工作守則
109年度推動環境教育
108年度推動環境教育
108年環境教育計畫
107年環境教育計畫
重要議題
性別平等教育中心學校借用單與書冊
性別平等教育
校園行動載具使用
112年收受捐資情形(公開徵信)
校外人士協助教學
藥物濫用防制
課程計畫
本校課程計畫
114學年度課程計畫
命題審題辦法
首頁
管理者
管理者
僅限管理者登入
帳號
密碼
登入
登入
使用 花蓮縣教育雲 OIDC 快速登入
重取設定
This
is an example of a
HTML
caption with
a link
.
:::
主內容區域
本站消息
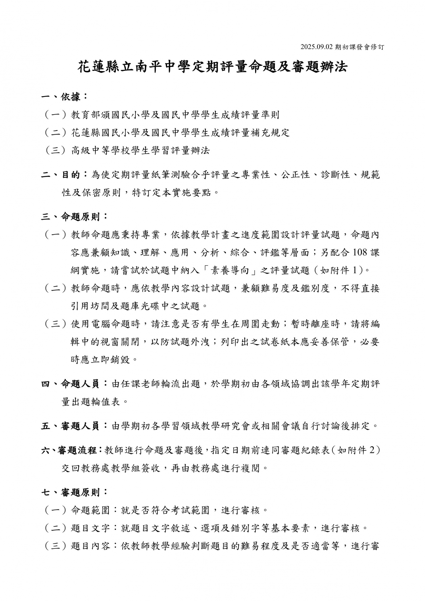
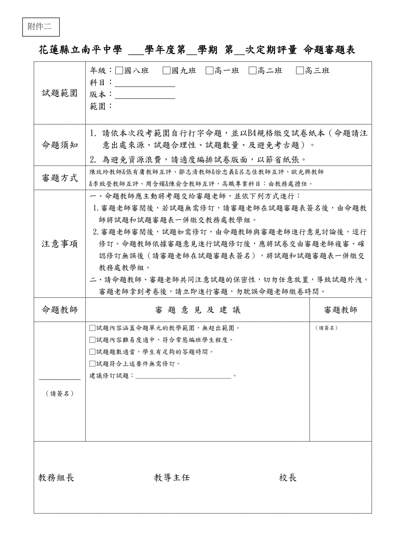
南平中學定期評量命題與審題辦法
公告
教務組長
-
教導處
| 2025-09-02 | 點閱數: 733
1) 南平中學定期評量命題與審題辦法.pdf
:::
右邊區域內容
成員登入
帳號
密碼
記住我
登入
頁尾區域